關於我們
我們的服務
全臺服務據點
台北市服務區域
士林區
萬華區
內湖區
北投區
大安區
松山區
中山區
多區服務
基隆市服務區域
信義區
七堵區
中正區
新北市服務區域
三重區
新店區
石門區
三芝區
多區服務
桃園市服務區域
龜山區
蘆竹區
多區服務
新竹市服務區域
香山區
多區服務
新竹縣服務區域
多區服務
苗栗縣服務區域
苗栗市
三灣鄉
花蓮縣服務區域
花蓮市
吉安鄉
富里鄉
台東縣服務區域
成功鎮
名額查詢
影音專區
加入我們
尋找服務單位
服務諮詢
請依照區域或分類選擇
全部
身障服務
老人服務
社區式服務
居家式服務
住宿式服務
A單位整合型服務
社會福利服務
台北市服務區域
基隆市服務區域
新北市服務區域
桃園市服務區域
新竹市服務區域
新竹縣服務區域
苗栗縣服務區域
花蓮縣服務區域
台東縣服務區域
士林區
萬華區
內湖區
北投區
大安區
松山區
中山區
多區服務
最新消息
2025-12-02
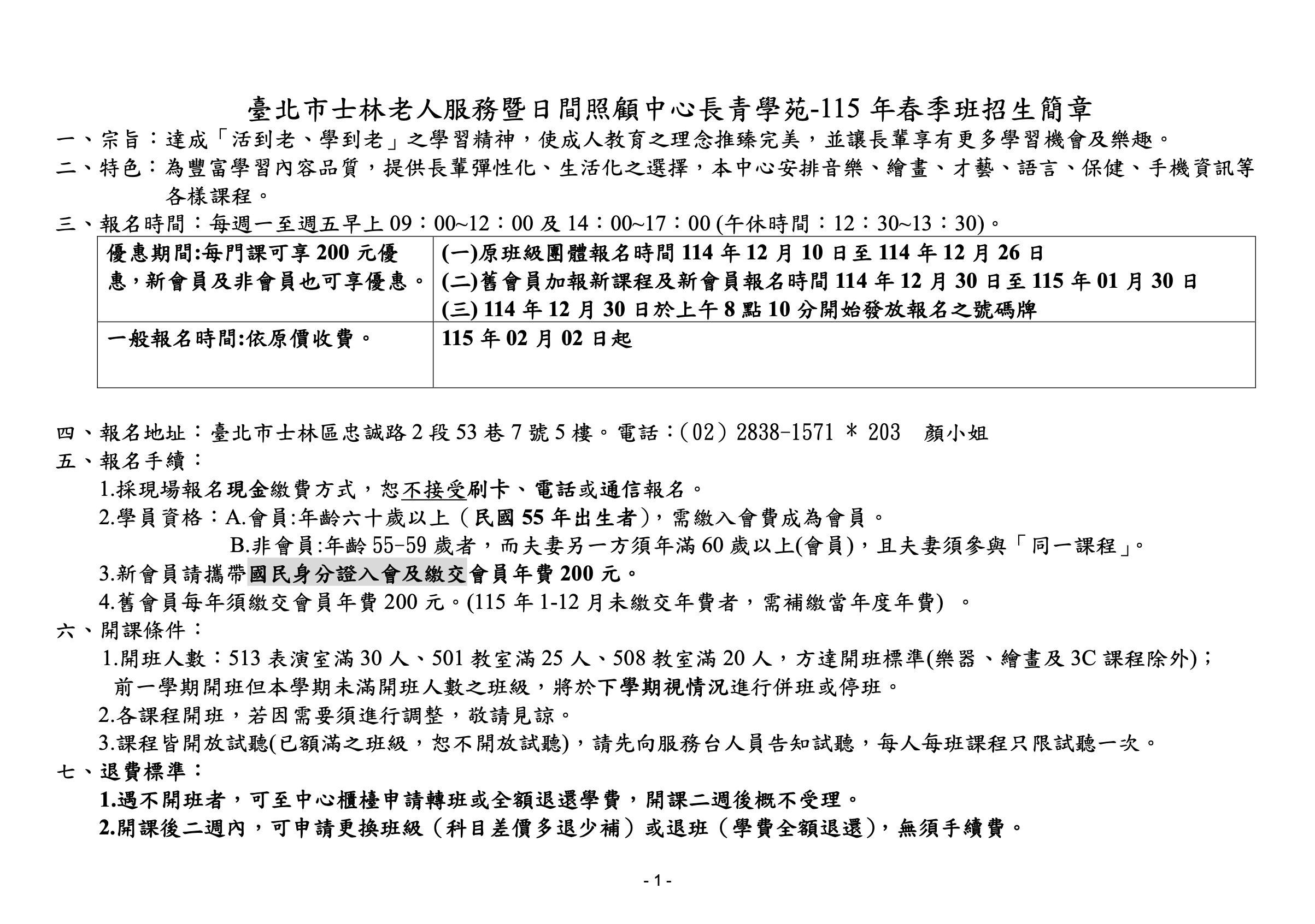
臺北市士林長青學苑-115年春季班招生簡章
上一則
回上頁
下一則
3C資訊
舞蹈音樂
藝術繪畫
語文
士林長青學苑-春季班2
士林長青學苑-春季班
最新消息
個案管理
據點服務
長青大學
送餐服務
失能老人外展服務
聯絡資訊
服務介紹
最新消息
收費標準
聯絡資訊
臺北市私立芝山社區長照機構
最新消息
服務規模|服務對象
服務內容|收費標準
設立許可證
基隆市私立喜樂居家長照機構
設立許可證書
基隆市營養送餐服務
服務區域|服務對象
收費標準
新北市家庭照顧者支持服務據點(C區)🦽
最新消息
服務對象
服務內容
收費標準
聯絡資訊
民眾申訴/意見反映處理
FB粉絲專頁
臺北市士林老人服務暨日間照顧中心(小規模多機能)
最新消息
服務規模|服務對象
服務內容|收費標準
環境介紹|聯絡資訊
設立許可證
臺北市士林老人服務暨日間照顧中心-長青學苑
最新消息
個案管理
據點服務
長青大學
送餐服務
失能老人外展服務
聯絡資訊
臺北市士林區陽明山、芝山岩、天母次分區整合型服務中心(A)
最新消息
臺北市私立安馨居家式服務類長期照顧服務機構
最新消息
服務對象
服務內容
服務區域
聯絡資訊
收費標準
設立許可證書
雲端相簿
臺北市福星身障社區長照機構(日間照顧)🦽
服務內容|收費標準
服務區域|服務對象
最新消息
服務時間|聯絡資訊
設立許可證
臺北市私立西湖社區長照機構
最新消息
服務規模|服務對象
服務內容|收費標準
聯絡資訊
設立許可證
臺北市內湖區東湖次分區(排除葫洲里、金湖里)整合型服務中心(A單位)
最新消息
服務對象
服務內容
聯絡資訊
收費標準
派案、改派、停派之機制與原則
服務對象/家屬意見反映/申訴處理
派案情形
臺北市特約社區整合型服務中心(A單位) 西湖、金龍、紫陽次分區
服務對象
服務內容
收費標準
西湖、金龍、紫陽次分區整合型服務中心(A)簡易收費標準
派案情形
派案/改派/停派原則
聯絡資訊
服務對象/家屬意見反映/申訴處理
雲端相簿
臺北市瑞光社區長照機構(小規模多機能)
服務規模|服務對象
服務內容|收費標準
最新消息
聯絡資訊
設立許可證
臺北市北投老人服務中心
最新消息
一、個案服務
二、長青學苑
三、聯絡資訊
活動紀錄
臺北市立奇岩長青住宿長照機構
地理位置
失智住宿特色
服務對象
服務項目
收費
設立許可證
臺北市奇岩樂活社區長照機構
服務規模|服務對象
服務內容|收費標準
最新消息
聯絡資訊
設立許可證書
臺北市舊北投、新北投(僅林泉里、中心里)、唭哩岸(僅東華里)及石牌(僅永和里)次分區整合型服務中心
服務對象
服務項目
收費標準
聯絡方式
派案情形
派案原則
服務對象/家屬意見反映/申訴處理
臺北市新生老人日間照顧中心
最新消息
服務規模|服務對象
服務內容|收費標準
中心簡介|聯絡資訊
聯絡資訊
收費標準
設立許可證書
社團法人中華民國士林靈糧堂社會福利協會輔導-渥康國際股份有限公司附設臺北市私立康禾社區長照機構🦽
服務對象
服務內容
聯絡資訊
收費標準
設立許可證書
臺北市私立復華社區長照機構(小規模多機能)
最新消息
服務區域|服務對象
服務內容|收費標準
聯絡資訊
設立許可證
臺北市復華社區關懷據點
最新消息
服務時間
服務對象
服務內容與特色
聯絡資訊
家庭暴力防治(老人保護案件)被害人及其家庭處遇服務方案
服務範圍
服務對象
受理個案服務方式
服務內容
聯絡資訊
臺北市家庭暴力暨性侵害防治中心
臺北市家庭照顧者共融據點-士林、北投區🦽
最新消息
服務對象
服務內容
聯絡資訊
收費標準
Line QRcode
臺北市家庭托顧服務輔導團(本項服務由臺北市政府社會局委託社團法人中華民國士林靈糧堂社會福利協會辦理)
最新消息
關於家庭托顧
服務範圍
服務對象
聯絡資訊
服務內容
基隆市信義日間照顧中心🦽
最新消息
服務規模|服務對象
服務內容|收費標準
聯絡資訊|如何抵達
設立許可證
基隆市社區整合型服務中心(A)
最新消息
服務對象
服務項目
收費標準
合作單位
輪派機制
派案情形
派案/改派/停派原則
申訴流程
聯絡資訊
基隆市七堵日間照顧中心🦽
最新消息
服務規模|服務對象
服務內容|收費標準
聯絡資訊
設立許可證書
基隆市七堵失智症團體家屋
最新消息
服務對象
可服務人數
服務內容
聯絡資訊
收費標準
設立許可證書
雲端相簿
基隆市中正日間照顧中心(小規模多機能)🦽
最新消息
服務規模|服務對象
服務內容|收費標準
聯絡資訊
設立許可證書
雲端相簿
基隆市居家服務
最新消息
服務對象
服務內容
聯絡資訊
Line訊息
收費標準
捐贈芳名錄
設立許可證書
新北市三重興穀小規機🦽
最新消息
服務區域|服務對象
服務內容|收費標準
聯絡資訊
設立許可證
新北市七張失智症老人團體家屋
服務對象
服務內容
可服務人數
聯絡資訊
收費標準
設立許可證書
新北市私立石門社區長照機構
最新消息
服務規模|服務對象
服務內容|收費標準
聯絡資訊
設立許可證
新北市私立三芝綜合長照機構(小規模多機能)
最新消息
服務區域|服務對象
服務內容|收費標準
聯絡資訊
設立許可證書
新北市私立三芝綜合長照機構(居家服務)
服務對象
服務內容
服務區域
聯絡資訊
收費標準
設立許可證
新北市私立三芝綜合長照機構(A社區整合中心)
服務對象
服務項目
收費標準
合作單位
派案情形
派案/改派/停派原則
申訴流程
聯絡資訊
新北市老人保護追蹤關懷方案
最新消息
老人保護介紹
服務對象
服務內容
服務流程
收費標準
聯絡資訊
民眾申訴/意見反映處理
FB粉絲專業
新北市身心障礙者自立生活支持服務(北區)🦽
最新消息
自立生活介紹
服務對象
服務內容
服務流程
收費標準
聯絡資訊
民眾申訴/意見反映處理
職場性騷擾申訴
FB粉絲專頁
桃園市獨居老人關懷服務方案
服務內容
服務對象
聯絡資訊
桃園市家庭照顧者支持服務🦽
服務區域|服務對象
最新消息
服務內容
聯絡資訊
桃園市私立龜山陸光社區長照機構(小規模多機能)🦽
最新消息
服務對象
服務規模
服務內容
聯絡資訊
設立許可證書
環境介紹
桃園市私立蘆竹興仁社區長照機構(小規模多機能)🦽
最新消息
服務規模|服務對象
服務內容|收費標準
環境介紹|聯絡資訊
設立許可證
桃園市蘆竹區社區整合型服務中心A單位
服務對象
服務內容
合作單位
派案情形
派案/改派/停派原則
聯絡資訊
服務對象/家屬意見反映/申訴處理
新竹市社區整合型服務中心A單位
服務對象
服務內容
合作單位與收費標準
派案情形
聯絡資訊
服務對象/家屬意見反映/申訴處理
新竹市私立內湖社區長照機構🦽
可服務人數
最新消息
服務項目
服務對象
服務內容
聯絡資訊
收費標準
設立許可證書
google地圖
苗栗縣三灣日間照顧(小規模多機能)🦽
最新消息
服務項目
服務對象
服務內容
聯絡資訊
收費標準
設立許可證書
苗栗縣私立文山文聖社區長照機構
最新消息
服務項目
服務內容
聯絡資訊
facebook
收費標準
設立許可證書
竹北共融家照🦽
服務對象
服務內容
聯絡資訊
Line QRcode
新竹縣居家式及社區式長期照顧機構培力方案
服務對象
服務內容
聯絡資訊
花蓮縣美崙失智症老人團體家屋
最新消息
可服務人數
服務對象
服務內容
健康檢查
聯絡資訊
收費標準
設立許可證書
花蓮米崙小規機
最新消息
服務對象
服務內容
服務特色
聯絡資訊
收費標準
設立許可證
花蓮共融家照🦽
LINE QR CODE
聯絡資訊
服務內容
服務對象
花蓮縣花蓮市社區整合型中心A單位
服務對象
服務內容
聯絡資訊
收費標準
派案情形
服務暨合作對象與家屬意見反應申訴處理簡易流程
花蓮縣吉安鄉社區整合型中心A單位
服務對象
服務內容
聯絡資訊
收費標準
派案情形
服務對象/家屬意見反映/申訴處理
花蓮縣東里日照🦽
最新消息
服務時間
服務對象
服務內容
收費標準
聯絡資訊
設立許可證
台東縣成功鎮多元照顧服務中心🦽
最新消息
服務對象
服務內容
服務說明
服務申請
服務時間
聯絡資訊
設立許可證書
台東縣成功鎮多元照顧服務中心(團體家屋)
最新消息
服務對象
服務內容
聯絡資訊
收費標準
可服務人數
設立許可證書
台東縣成功鎮多元照顧服務中心(小規模多機能)🦽
服務對象
服務內容
聯絡資訊
收費標準
設立許可證書
台東縣成功鎮多元照顧服務中心(居家服務)
服務對象
服務內容
服務區域
聯絡資訊
收費標準
設立許可證書
台東縣成功鎮家庭照顧者支持服務據點🦽
服務對象
服務內容
聯絡資訊
設立許可證書
台東縣成功鎮社區整合型服務中心
服務對象
服務項目
收費標準
聯絡資訊
派案原則
申訴流程
設立許可證書
台北市服務區域
基隆市服務區域
新北市服務區域
桃園市服務區域
新竹市服務區域
新竹縣服務區域
苗栗縣服務區域
花蓮縣服務區域
台東縣服務區域